生产流程

冲压 电镀
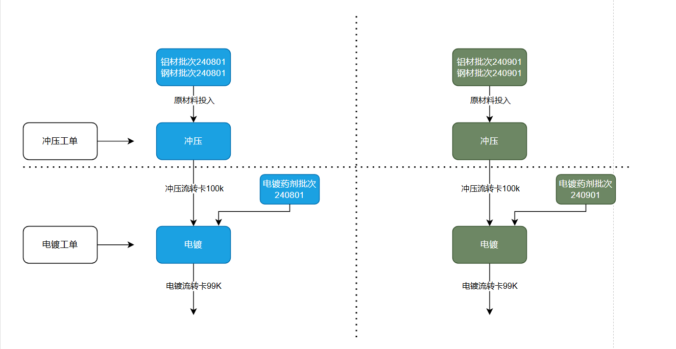
经过冲压和电镀的成品可追溯,原材料批次追溯,使用的金属板批次,以及电镀药剂批次
假设投入材料铝板和钢片
铝板料号 60109007380 规格 :厚度1.0 铝材光滑
钢片料号 60207001860 规格 :厚度0.8 表面平整
冲压设备 CS001
冲压成品料号 CTS2481301
冲压工单 CLOT2081301

原材料打印标签批次和贴标签

基础设置机台编码,创建产品设置,工单创建

生成投入材料核对和产出标签

原材料核对

冲压半成品打印标签和追溯

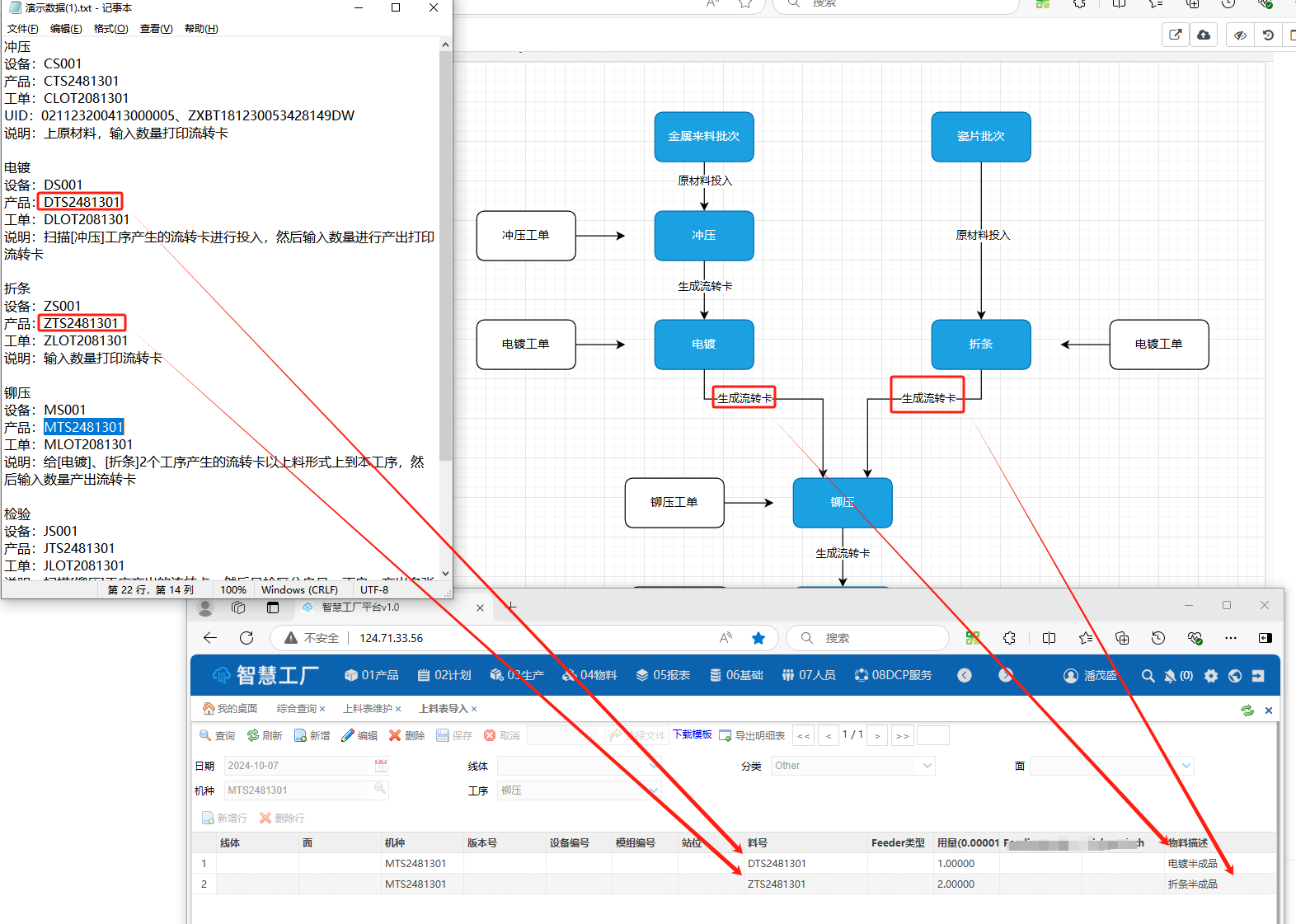
电镀流程
电镀
设备:DS001
产品:DTS2481301
工单:DLOT2081301
说明:扫描[冲压]工序产生的流转卡进行投入,然后输入数量进行产出打印流转卡
产品设置和用料维护
电镀生产 先检查冲压的半成品和药剂,再做产出打印半成品

折条工序
折条
设备:ZS001
产品:ZTS2481301
工单:ZLOT2081301
说明:输入数量打印流转卡

瓷片追溯
铆压工单
铆压
设备:MS001
产品:MTS2481301
工单:MLOT2081301
说明:给[电镀]、[折条]2个工序产生的流转卡以上料形式上到本工序,然后输入数量产出流转卡
核对投入前段的半成品

产出打印成品标签

检验和包装
包装
设备:BS001
产品:JTS2481301
工单:JLOT2081301
说明:扫描[铆压]工序产出的流转卡进行检验和包装,产出箱号标签
检验合格的 数量产出标签 进入下一步 包装
扫描上一站的流转卡进行装箱
产出成品标签
成品标签查询半成品
箱号反查生产记录

流转卡来源查询

部门产出报表

用户产出报表

不良详情报表

直通率报表

作者:潘茂盛 创建时间:2024-09-28 10:14
最后编辑:潘茂盛 更新时间:2025-05-09 11:58
最后编辑:潘茂盛 更新时间:2025-05-09 11:58